pp电子官方石墨烯,是一种由碳原子以sp²杂化轨道组成六角型呈蜂巢晶格的二维碳纳米材料。应用于物理、材料、电子信息、计算机等众多领域,具有较好的额导热性、光学特性和稳定性。石墨烯虽然从合成和证实存在到今天只有短短十几年的时间,但目前已经得到了较为广泛的应用。石墨烯层数可分为单层石墨烯、少层石墨烯和多层石墨烯;按照功能化形式可以分为氧化石墨烯、氢化石墨烯、氟化石墨烯等;按照产品形态又可分为石墨烯粉体和石墨烯薄膜。


石墨烯产业链的上游为石墨矿资源及生产设备;中游为石墨烯薄膜和石墨烯粉体制造;下游主要应用于新能源、涂料、大健康、节能环保、化工新材料、电子信息六大产业。

目前,我国石墨烯产业链的上游石墨烯矿产及设备公司有方大炭素、思泉新材和宝泰隆等;中游石墨烯粉体和薄膜的生产公司有常州二维碳素、第六元素和中泰化学等;下游应用领域众多,目前较为广泛的新能源领域的代表企业有贝特瑞新材料、东方碳素、南都电池和欣旺达等;涂料领域的代表性企业有墨睿科技和深创时代等;大健康领域代表性公司有烯旺科技和圣泉集团等;节能环保领域的代表性企业有正拓能源和驰飞等;化工新材料的代表性企业有新纶科技和华高烯暖等;电子信息领域的代表性企业包括远望谷和汉威电子等。

石墨烯的理论研究始于1947年,迄今已有70余年的历史。但真正能够独立存在的二维石墨烯晶体则是出现在2004年,英国曼彻斯特大学天文物理学教授Andre K. Geim领导的研究小组利用微机械剥离方法首次获得了石墨烯,标志着这一新型材料的问世。中国国家自然科学基从2007年开始对石墨烯项目投资,促进了我国石墨烯产业的发展。2013年以来,石墨烯先后被列入“十二五”“十三五”规划中,政策的推动促使了我国一大批石墨烯企业的诞生,石墨烯走向批量化、规模化生产阶段。2017年至今,石墨烯已经在锂电池、太阳能、散热材料、电缆LED等行业获得较为广泛的应用。

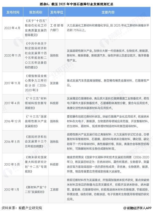
相比于国外较早进行政策扶持,我国直到2012年才由工信部发布《新材料产业“十二五”发展规划》,首次明确提出支持石墨烯新材料的发展。随后,我国先后出台《关于加快石墨烯产业创新发展的若干意见》《国家创新驱动发展战略纲要》《新材料产业发展指南》《“十三五”材料领域科技创新专项规划》等文件,确立石墨烯在我国新时代制造业发展中的重要战略地位,鼓励在电化学储能、海洋工程、柔性电子器件、重大环保技术装备、汽车、航天航空行业等领域拓展石墨烯应用。2021年,国家发改委发布了《国民经济和社会发展第十四个五年规划纲要》,提出大力支持发展新材料产业的重点任务。

根据《2024中国石墨烯产业发展蓝皮书》披露的数据以及各公司官网披露的数据显示,2021-2023年中国石墨烯粉体产能逐年递增,2023年达到2万吨/年。

根据《2024中国石墨烯产业发展蓝皮书》披露的数据显示,截至2023年底,我国石墨烯薄膜产能达到240万平方米/年。

2015年到2018年,我国石墨烯产业处于高速发展期,从2019年开始石墨烯行业进入快速平稳发展期,增速有所降低,根据赛迪智库以及《中国石墨烯产业发展蓝皮书》披露的数据,2020年国内石墨烯相关领域市场规模为140亿元,2023年石墨烯行业市场规模达到400亿元,同比上涨19.4%。

中国石墨烯行业呈现外资企业技术领头,国内企业制造领跑的行业竞争趋势。石墨烯行业竞争格局中第一梯队由贝特瑞、方大炭素、碳元科技等营收规模较大,已经拥有完整的石墨烯生产线并且实现规模化经营的龙头上市企业组成,该类公司在国内国外均有较为成熟的销售网络,市占率较高;第二梯队主要包括常州第六元素、二维碳素、宁波墨西等进入行业较早的企业,拥有较强的研发能力和全国范围的销售网络。该类企业依托国内的政策支持,人才回流等红利,有较强的研发能力,未来发展潜力较大;第三梯队为其他中小型石墨烯生产制造公司,企业数量较多,单个企业的市占率均不高。

国内石墨烯行业企业中,部分企业在深耕国内销售渠道的同时也逐渐打开了国际市场,但大部分企业石墨烯业务营收水平仍然有限。各公司的主要业务布局情况如下所示:

在国家及地方政府的支持下,近几年我国石墨烯产业化快速发展,初步构建起以石墨烯原材料、研发、制备、应用为主体的产业链。华东地区凭借其优越的地理位置、便利的交通条件涌现出一批具有规模效应的石墨烯企业,其中以广东、山东、江苏、浙江等省份为代表。

随着石墨烯制备和石墨烯应用技术水平的提升,石墨烯材料能够应用在更多的下游产品和领域中。最新石墨烯下游产品,包括石墨烯理疗保暖产品,石墨烯内暖纤维制成的服装,第二代石墨烯手机,石墨烯防弹衣、石墨烯防静电轮胎、石墨烯动力电池等等,显示出我国在石墨烯应用领域取得了很好的成绩。石墨烯的研究和产业化发展持续升温,未来将会应用于锂离子电池、锂硫电池、薄膜分离、超级电容器等制造中。

更多本行业研究分析详见前瞻产业研究院《中国石墨烯行业市场前瞻与投资战略规划分析》
同时前瞻产业研究院还提供产业新赛道研究、投资可行性研究、产业规划、园区规划、产业招商、产业图谱、产业大数据、智慧招商系统、行业地位证明、IPO咨询/募投可研、专精特新小巨人申报、十五五规划等解决方案。如需转载引用本篇文章内容,请注明资料来源(前瞻产业研究院)。
更多深度行业分析尽在【前瞻经济学人APP】,还可以与500+经济学家/资深行业研究员交流互动。更多企业数据、企业资讯、企业发展情况尽在【企查猫APP】,性价比最高功能最全的企业查询平台。
特别声明:以上内容(如有图片或视频亦包括在内)为自媒体平台“网易号”用户上传并发布,本平台仅提供信息存储服务。
单位里出现怪现象:中层领导给快退休老同事安排工作,绞尽脑汁、斗智斗勇,意料不到!
“烧毁300辆失控1000辆!”每公里十个警示牌,玉溪高速交警:全国最危险的路段
江西男子发现妻子只有一个肾,起诉要求返还26.8万彩礼,律师:不属隐瞒重大疾病
新消费日报 长城汽车与宇树科技签署战略合作协议;今年以旧换新带动家电销售1247.4亿元……
《编码物候》展览开幕 北京时代美术馆以科学艺术解读数字与生物交织的宇宙节律
0755-23766649
留言